您的瀏覽器不支援JavaScript功能,若部份網頁功能無法正常使用時,請開啟瀏覽器JavaScript狀態
友善列印 :
請利用鍵盤按住Ctrl + P開啟列印功能
字級設定 :
IE6請利用鍵盤按住ALT鍵 + V → X → (G)最大(L)較大(M)中(S)較小(A)小,來選擇適合您的文字大小,
而IE7或Firefox瀏覽器則可利用鍵盤 Ctrl + (+)放大 (-)縮小來改變字型大小。
menu
移至主要內容區
勞動部勞工保險局
search
:::
回首頁
本局簡介
網站導覽
意見信箱
我的記事本
兒童版
English
全站搜尋
搜尋
熱門搜尋:
試算
、
年金
、
書表索取
公告資訊
最新消息
最新消息
最新消息(歷史資料)
澄清專區
爭議訊息澄清
爭議訊息澄清(歷史資料)
統計資料
統計提要
統計月報
統計年報
性別統計專區
縣市統計專區
開辦起歷年主要統計
職業災害統計資料
勞保老年年金年度統計資料
發布時間表
每月精選統計圖表
重大政策
災害事件專區
災區公告專區
114年鳳凰颱風風災事件專區
114年樺加沙颱風風災(含花蓮馬太鞍溪堰塞湖溢流)事件專區
114年丹娜絲颱風、728豪雨及楊柳颱風災害事件專區
113年康芮颱風風災事件專區
113年山陀兒颱風風災事件專區
113年凱米颱風風災事件專區
0403花蓮地震震災事件專區
112年小犬颱風風災事件專區
112年海葵颱風風災事件專區
112年卡努颱風風災事件專區
111年9月18日池上震災事件專區
0823熱帶低壓水災事件專區
瑪莉亞風災事件專區
0206花蓮震災事件專區
尼莎暨海棠風災事件專區
梅姬風災事件專區
莫蘭蒂風災事件專區
尼伯特風災事件專區
勞保局行事曆
政府資訊公開
施政計畫
個案計畫評核結果
研究報告
預算、決算書、會計月報及會計制度
出國及赴大陸地區計畫執行情形表
行政指導有關文書
請願結果
採購契約
支付之補助
出國報告
勞保局政策宣導廣告動支情形
國家賠償統計
勞保局保有及管理個人資料
內部控制聲明書
勞保局行動服務發展現況
為民服務規定與措施
重要社會發展計畫
職場互助教保服務中心財務資訊
本局勞務承攬派駐勞工申訴機制
安全及衛生防護專區
招標資訊
招標資訊
歷史招標資訊
違反勞工退休金條例公布專區
違反勞工退休金條例加徵滯納金之事業單位及事業主名單
違反勞工退休金條例處以罰鍰之事業單位及事業主名單
違反勞工職業災害保險及保護法公布專區
違反勞工職業災害保險及保護法處以罰鍰之事業單位及事業主名單
線上申辦
e化服務系統(需登入)
功能簡介及洽詢電話
個人申報及查詢
投保單位申報及查詢
災保法特別加保申報專區
申報及查詢
操作指引
特別加保投保薪資分級表
外籍家事移工納保專區
查詢自然人雇主保險證號
家事移工納保申報作業常見問答
網路繳費
勞(就、災)保保險費網路繳費
勞工退休金網路繳費
國民年金保險費網路繳費
保險費/勞工退休金查詢及補單
被保險人繳(計)費證明
國民年金保險費補單及繳費證明申請
彈性育嬰留停雇主獎勵專區
e化服務系統教學影片
行動電話認證線上申辦老年及退休給付懶人包
便民服務
書表下載專區
勞工保險相關書表
就業保險相關書表
勞工職業災害保險相關書表
勞工退休金相關書表
工資墊償相關書表
國民年金相關書表
農民保險相關書表
農民退休儲金相關書表
老農津貼相關書表
產檢假薪資補助相關書表
陪產檢及陪產假薪資補助相關書表
保險爭議事項審議申請書
其他
簡易試算
勞保、就保、災保保險費試算
職漁單位及個人欠費試算
勞保、就保、災保給付及津貼補助金額試算
勞工保險老年給付及勞工退休金月退休金整合試算
墊償基金提繳費試算
勞工退休金月退休金試算
國民年金給付金額試算
農保給付金額試算
老農津貼排富(土地房屋)試算
老農津貼國內居住未超過183天試算
農民退休儲金試算
月薪資總額對應月投保薪資(月提繳工資)試算
勞保、就保、災保月投保薪資及勞工退休金月提繳工資之調整申報試算
常見問答
熱門問答
勞工保險
就業保險
勞工職業災害保險
勞工退休金
工資墊償
國民年金
農民保險
農民退休儲金
老農津貼
與檢舉案相關的熱門問答
法令規章
勞工保險
就業保險
勞工職業災害保險
工資墊償
農民保險
農民退休儲金
老農津貼
勞工退休金
國民年金
其他法規
個人資料查詢管道
行動電話認證服務
自然人憑證
虛擬勞保憑證
行動自然人憑證
金融電子憑證
勞動保障卡
郵政金融卡
臨櫃查詢
網路預約取件
服務電話
雙語詞彙
行動電話認證服務
新制勞工退休基金最近月份收益率
業務專區
勞工保險
勞保簡介
承保業務
給付業務
保費業務
紓困貸款業務
職業工會、漁會補助業務
勞保年金
法令規章
常見問答
書表下載
就業保險
就業保險簡介
承保業務
給付業務(含育嬰津貼)
保費業務
宣導資料
法令規章
常見問答
書表下載
勞工職業災害保險
災保簡介
納保對象
給付保障
保費業務
預防職業病健康檢查及健康追蹤檢查
宣導專區
法令規章
常見問答
書表下載
年金預定入帳日曆表
勞動部認可職業傷病診治醫療機構名冊
其他機關相關連結
勞工退休金
勞退新制簡介
適用對象
申報作業
繳納作業
請領作業
個人專戶查詢及金額試算
法令規章
常見問答
書表下載
個人自願提繳退休金
墊償制度
墊償制度簡介
提繳業務
墊償業務
宣導資料
法令規章
常見問答
書表下載
國民年金
國民年金簡介
納保計費
保費繳納/年資
各項給付
宣導資料
法令規章
常見問答
書表下載
農民保險
農保簡介
承保業務
給付業務
保費業務
宣導資料
法令規章
常見問答
書表下載
農民退休儲金
農民退休儲金簡介
適用對象
申報作業
繳納作業
請領作業
宣導資料
法令規章
常見問答
書表下載
老農津貼
老農津貼簡介
申請業務
排富試算
183天試算
宣導資料
法令規章
常見問答
書表下載
預定入帳日曆表
建構友善生養職場
產檢假薪資補助
陪產檢及陪產假薪資補助
彈性育嬰留職停薪
勞工生育補助
分眾導覽
工作加保及提繳勞退
寶貝誕生
傷病失能
遭遇職災
失業期間
迎向退休
不幸身故
參加農保(農職保)及提繳農退
參加國保
交流園地
說明會報名專區
年度業務說明會
職業工會、漁會業務說明會
校園深耕勞動保障說明會辦理線上申請
防制勞保黃牛說明會辦理線上申請
勞保網路申辦承保作業說明會
簡報及相關資料
報名查詢/取消/修改
影音資料
宣導專區
出版品
影音資料庫
文宣品
懶人包
電子報
FB粉絲團
農保長輩圖
廉政服務專區
廉政法規
廉政資訊
行政透明
利益衝突迴避專區
財產申報專區
廉政服務管道
公益揭弊者保護法專區
相關連結
意見信箱
意見填寫
處理進度查詢
信件驗證
重寄確認信
陳情案件查詢專區
意見信箱案件處理進度查詢
掛號郵寄案件處理進度查詢
臨櫃案件處理進度查詢
性別平等專區
勞動部勞工保險局性別平等工作推動計畫
勞動部勞工保險局性別平等工作小組
性騷擾防治相關規定
行政院性別平等會
勞動部官網「性別平等專區」
性別統計專區
民眾向行政機關引用CEDAW指引及案例
勞工保險被保險人納保情形之性別統計分析
辦事處專區
各地辦事處地址電話
服務事項
櫃台服務
電話服務
辦理業務說明會
網路預約取件
臨櫃叫號進度查詢
基隆辦事處
服務資訊
組織編制與歷史沿革
環境設施
業務簡介
相關連結及下載
分享園地
臺北市辦事處
服務資訊
組織編制與歷史沿革
環境設施
業務簡介
相關連結及下載
分享園地
新北市辦事處
服務資訊
組織編制與歷史沿革
環境設施
業務簡介
相關連結及下載
分享園地
桃園辦事處
服務資訊
組織編制與歷史沿革
環境設施
業務簡介
相關連結及下載
分享園地
新竹市辦事處
服務資訊
組織編制與歷史沿革
環境設施
業務簡介
相關連結及下載
分享園地
新竹縣辦事處
服務資訊
組織編制與歷史沿革
環境設施
業務簡介
相關連結及下載
分享園地
苗栗辦事處
服務資訊
組織編制與歷史沿革
環境設施
業務簡介
相關連結及下載
分享園地
臺中市辦事處
服務資訊
組織編制與歷史沿革
環境設施
業務簡介
相關連結及下載
臺中市第二辦事處
服務資訊
組織編制與歷史沿革
環境設施
業務簡介
相關連結及下載
分享園地
南投辦事處
服務資訊
組織編制與歷史沿革
環境設施
業務簡介
相關連結及下載
分享園地
彰化辦事處
服務資訊
組織編制與歷史沿革
環境設施
業務簡介
相關連結及下載
分享園地
雲林辦事處
服務資訊
組織編制與歷史沿革
環境設施
業務簡介
相關連結及下載
分享園地
嘉義辦事處
服務資訊
組織編制與歷史沿革
環境設施
業務簡介
相關連結及下載
分享園地
臺南市辦事處
服務資訊
組織編制與歷史沿革
環境設施
業務簡介
相關連結及下載
分享園地
臺南市第二辦事處
服務資訊
組織編制與歷史沿革
環境設施
業務簡介
相關連結及下載
高雄市辦事處
服務資訊
組織編制與歷史沿革
環境設施
業務簡介
相關連結及下載
分享園地
高雄市第二辦事處
服務資訊
組織編制與歷史沿革
環境設施
業務簡介
相關連結及下載
分享園地
屏東辦事處
服務資訊
組織編制與歷史沿革
環境設施
業務簡介
相關連結及下載
分享園地
宜蘭辦事處
服務資訊
組織編制與歷史沿革
環境設施
業務簡介
相關連結及下載
分享園地
花蓮辦事處
服務資訊
組織編制與歷史沿革
環境設施
業務簡介
相關連結及下載
分享園地
臺東辦事處
服務資訊
組織編制與歷史沿革
環境設施
業務簡介
相關連結及下載
分享園地
澎湖辦事處
服務資訊
組織編制與歷史沿革
環境設施
業務簡介
相關連結及下載
金門辦事處
服務資訊
組織編制與歷史沿革
環境設施
業務簡介
相關連結及下載
馬祖辦事處
服務資訊
組織編制與歷史沿革
環境設施
業務簡介
相關連結及下載
分享園地
相關連結
政府相關網站
我的e政府
勞動部
勞動部勞動力發展署
勞動部勞動基金運用局
勞動部職業安全衛生署
全民勞教e網
台灣就業通
各縣市勞工行政主管機關
勞動部勞動及職業安全衛生研究所
衛生福利部中央健康保險署
衛生福利部社會保險司
衛生福利部國民年金監理會
行政院公報資訊網
政府電子採購網
人權大步走網站/兩公約宣導專區
外國人在臺生活諮詢專區
法務部廉政署
反毒大本營
外部宣傳連結
電子文宣
外部網站
:::
首頁
業務專區
勞工職業災害保險
給付保障
受僱勞工,但投保單位未申報加保
給付保障內容
傷病給付(含照護補助)
書表下載
勞工職業災害保險傷病給付(住院治療期間照護補助)申請書及給付(補助)收據
跳過此子選單列請按[Enter],繼續則按[Tab]
分享
facebook
line
plurk
twitter
列印
小字級
中字級
大字級
業務專區
勞工保險
勞保簡介
承保業務
給付業務
保費業務
紓困貸款業務
職業工會、漁會補助業務
勞保年金
法令規章
常見問答
書表下載
就業保險
就業保險簡介
承保業務
給付業務(含育嬰津貼)
保費業務
宣導資料
法令規章
常見問答
書表下載
勞工職業災害保險
災保簡介
納保對象
給付保障
保費業務
預防職業病健康檢查及健康追蹤檢查
宣導專區
法令規章
常見問答
書表下載
年金預定入帳日曆表
勞動部認可職業傷病診治醫療機構名冊
其他機關相關連結
勞工退休金
勞退新制簡介
適用對象
申報作業
繳納作業
請領作業
個人專戶查詢及金額試算
法令規章
常見問答
書表下載
個人自願提繳退休金
墊償制度
墊償制度簡介
提繳業務
墊償業務
宣導資料
法令規章
常見問答
書表下載
國民年金
國民年金簡介
納保計費
保費繳納/年資
各項給付
宣導資料
法令規章
常見問答
書表下載
農民保險
農保簡介
承保業務
給付業務
保費業務
宣導資料
法令規章
常見問答
書表下載
農民退休儲金
農民退休儲金簡介
適用對象
申報作業
繳納作業
請領作業
宣導資料
法令規章
常見問答
書表下載
老農津貼
老農津貼簡介
申請業務
排富試算
183天試算
宣導資料
法令規章
常見問答
書表下載
預定入帳日曆表
建構友善生養職場
產檢假薪資補助
陪產檢及陪產假薪資補助
彈性育嬰留職停薪
勞工生育補助
勞工職業災害保險傷病給付(住院治療期間照護補助)申請書及給付(補助)收據
附件下載
格式
勞工職業災害保險傷病給付(住院治療期間照護補助)申請書及給付(補助)收據
PDF
ODT
DOC
勞工職業災害保險傷病給付(住院治療期間照護補助)申請書及給付(補助)收據(範例)
PDF
確診COVID-19職業災害保險職業傷病給付申請書
PDF
ODT
DOC
確診COVID-19職業災害保險職業傷病給付申請書及填寫範例
PDF
「勞工職業災害保險傷病給付(住院治療期間照護補助)申請書及給付(補助)收據」填寫範例
「勞工職業災害保險傷病給付(住院治療期間照護補助)申請書及給付(補助)收據」傷病診斷書填寫範例
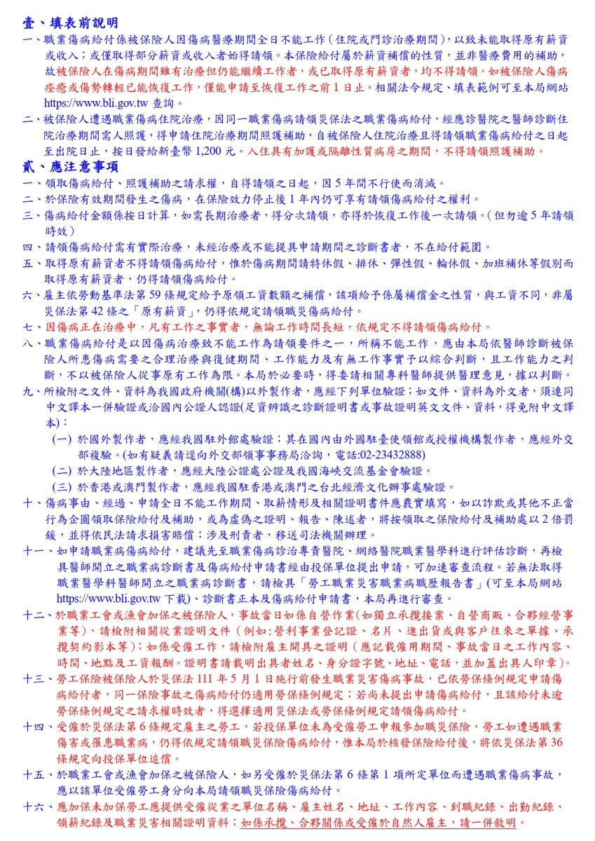
「勞工職業災害保險傷病給付(住院治療期間照護補助)申請書及給付(補助)收據」填寫說明
「勞工職業災害保險傷病給付(住院治療期間照護補助)申請書及給付(補助)收據」填寫說明
最後更新日期:
2022-08-17
文字客服
TOP
BACK
最近瀏覽